相关文档
- 2026-01-19 运用现金流量表分析会计收益质量(去除本人已发表文献)
- 2026-01-16 9007-1——中国机械工业集团的存货管理研究(3)(5)
- 2026-01-16 201603300960-周翠霞-对上海家化联合股份有限公司利润表分析
- 2026-01-16 161923134-方杨-九华大愿旅游纪念品公司存货管理存在的问题及对策
- 2026-01-16 013141227-王慧梅-企业并购中的财务风险及防范-以万达集团并购传奇影业为例
- 2026-01-19 166020102_王艳梅_[论文]汽车企业财务管理存在的问题研究--以重庆长安汽车股份有限公司为例
- 2026-01-19 董紫润定稿—荣盛发展控股股东股权质押动因与财务效应分析(1)
- 2026-01-19 营改增对服务业发展的影响分析-会计学-姚金武
- 2026-01-19 现代企业的会计目标新探讨
- 2026-01-16 我国税务会计有关问题研究

1、本文档共计 0 页,下载后文档不带水印,支持完整阅读内容或进行编辑。
2、当您付费下载文档后,您只拥有了使用权限,并不意味着购买了版权,文档只能用于自身使用,不得用于其他商业用途(如 [转卖]进行直接盈利或[编辑后售卖]进行间接盈利)。
3、本站所有内容均由合作方或网友上传,本站不对文档的完整性、权威性及其观点立场正确性做任何保证或承诺!文档内容仅供研究参考,付费前请自行鉴别。
4、如文档内容存在违规,或者侵犯商业秘密、侵犯著作权等,请点击“违规举报”。
2、当您付费下载文档后,您只拥有了使用权限,并不意味着购买了版权,文档只能用于自身使用,不得用于其他商业用途(如 [转卖]进行直接盈利或[编辑后售卖]进行间接盈利)。
3、本站所有内容均由合作方或网友上传,本站不对文档的完整性、权威性及其观点立场正确性做任何保证或承诺!文档内容仅供研究参考,付费前请自行鉴别。
4、如文档内容存在违规,或者侵犯商业秘密、侵犯著作权等,请点击“违规举报”。
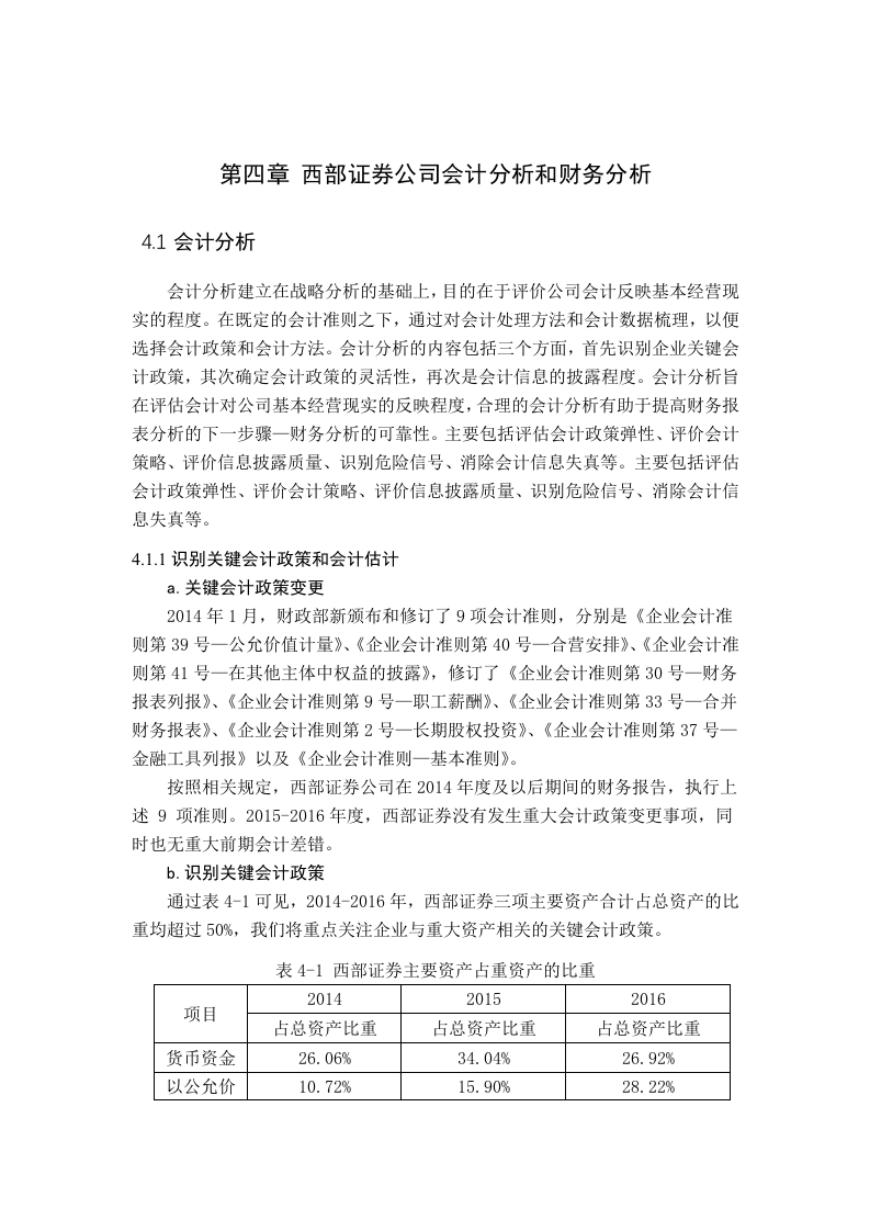
第四章西部证券公司会计分析和财务分析4.1会计分析会计分析建立在战略分析的基础上,目的在于评价公司会计反映基本经营现实的程度。在既定的会计准则之下,通过对会计处理方法和会计数据梳理,以便选择会计政策和会计方法。会计分析的内容包括三个方面,首先识别企业关键会计政策,其次确定会计政策的灵活性,再次是会计信息的披露程度。会计分析旨在评估会计对公司基本经营现实的反映程度,合理的会计分析有助于提高财务报表分析的下一步骤一财务分析的可靠性。主要包括评估会计政策弹性、评价会计策略、评价信息披露质量、识别危险信号、消除会计信息失真等。主要包括评估会计政策弹性、评价会计策略、评价信息披露质量、识别危险信号、消除会计信息失真等。4.1.1识别关键会计政策和会计估计a.关键会计政策变更2014年1月,财政部新颁布和修订了9项会计准则,分别是《企业会计准则第39号一公允价值计量》、《企业会计准则第40号一合营安排》、《企业会计准则第41号一在其他主体中权益的披露》,修订了《企业会计准则第30号一财务报表列报》、《企业会计准则第9号一职工薪酬》、《企业会计准则第33号一合并财务报表》、《企业会计准则第2号一长期股权投资》、《企业会计准则第37号一金融工具列报》以及《企业会计准则一基本准则》。按照相关规定,西部证券公司在2014年度及以后期间的财务报告,执行上述9项准则。2015-2016年度,西部证券没有发生重大会计政策变更事项,同时也无重大前期会计差错。b.识别关键会计政策通过表4-1可见,2014-2016年,西部证券三项主要资产合计占总资产的比重均超过50%,我们将重点关注企业与重大资产相关的关键会计政策。表4-1西部证券主要资产占重资产的比重201420152016项目占总资产比重占总资产比重占总资产比重货币资金26.06%34.04%26.92%以公允价10.72%15.90%28.22%值计量且其变动计入当期损益的金融资产融出资金15.24%12.70%9.94%合计52.02%62.64%65.08%1.资产分类西部证券基于风险管理和投资策略等原因,对金融资产进行分类,将金融资产划分为四类:以公允价值计量且其变动计入当期损益的金融资产、持有至到期投资、贷款和应收账款以及可供出售金融资产。2.公允价值的确定对于由活跃市场的金融资产,比如股票、基金等,西部证券以活跃市场中的公开报价确认资产的公允价值:对于不存在活跃市场的金融资产,比如非公开发行的带有锁定期的股票,西部证券根据审慎的原则,采用合理的技术进行估值。3.减值测试在资产负债表日,西部证券对金融资产的账面价值进行检查,有客观证据表明资产发生减值的,按照资产的所属类别,计提减值准备,以公允价值计量且其变动计入当期损益的金融资产除外。但,对于单项可供出售金融资产公允价值损失超过成本的50%的,或者是该资产持续下跌时间超过1年的,同样计提减值准备,确认减值损失。通过分析,西部证券关键会计政策、会计估计遵循《企业会计准则》要求,2014一2016年未发现重大前期会计差错。b.报表合并范围西部证券公司财务报表合并范围包括西部期货有限公司、西部利得基金管理有限公司及西部优势资本投资有限公司共3家二级子公司,以及本集团管理的、以自有资金参与并满足企业会计准则有关控制的结构化主体。根据公司年度审计报告,西部证券控制的结构化主题2014年2个,到2015年新增结构化主体5个,2016年增加到12个结构化主题,截至2017年6月30日,西部证券结构化主体9个。4.1.2资产分析我们对西部证券的资产从资产结构以及资产的现金含量两方面分析。a.资产结构分析表4-2:2014年四家证券公司资产结构(万元)西部证券西南证券东北证券中信证券项目金额占比金额占比占比金额货币资金753.469.651,149,013.2620.26%802.273.5023.15%10.976.082.6022.88%结算备付金569,249.08238.220.174.20%402.880.1311.83%2.504,705.125.22%融出资金440,762.9315.24%837,491.3014.77%757,352.0921.85%7.413.525.6215.48%以公允价值加量且310,030.3510.72%1,485,455.6826.19%709,771.9920.48%12,618,528.7826.31%1.52%买入返售金融资产520,285.0217.99%846,739.0014.93%204,144.805.89%4,286,289.548.94%应收账款6.498.180.22%11.480.950.20%0.15%3.27%应收利息13,219.920.46%33,210.500.59%9,434.700.27%315,256.260.66%存出保证金28,049.250.97%80,735.051.42%93,565.092.70%335,309.560.70%可供出售金融资产199,719.666.91%724,926.0912.78%319,077.739.21%4,883,600.9410.18%持有至到期投资5.000.000.17%14,258.460.03%长期股权投资0.04%0.29%34,543.021.00%396.199.590.83%投资性房地产:4.933.290.09%1,468.110.04%7,369.440.02%固定资产0.58%29,471.150.52%69,868.502.02%98,249.840.20%在建工程4,154.370.14%9,953.410.18%23.982.550.05%无形资产:12,050.050.42%17,147.490.30%9,424.230.27%188,727.490.39%商誉624.370.02%0.07%7,592.080.22%1,007,515.202.10%递廷所得税资产2.099.950.07%23,250.420.41%3,988.570.11%259,628.540.54%其他资产:8,385.530.29%158.626.762.80%34,995.321.01%336,871.250.70%资产总计2,891.525.29100.00%5.671.355.52100.00%100.00%100.00%92由表4-2我们可知,四家证券公司的流动资产占总资产的比重大,其中,货币资金在四家证券公司中占比均超过20%。在总资产规模上,中信证券高达47,962,645.02万元,比西部证券、西南证券、东北证券三家资产的总和还要大。西部证券资产总额达2,891,525.29万元,货币资金占比26.06%,高于其余三家。其中,金融资产账面价值516,248.17万元,占总资产的17.85%。西部证券固定资产和在建工程在总资产中占比0.72%,企业资产轻型化,在经营过程中可以根据市场情况灵活选择应对措施。由于证券行业的特殊性,企业进入的难度大,相比较固定资产、无形资产占比高的企业,证券公司退出行业的机会成本小.表4-3:2015年四家证券公司资产结构(万元)




请如实的对该文档进行评分-
-
-
-
-
0 分